暨医成果要报︱粤港澳中枢神经再生研究院闫森团队开发新型治疗TDP-43相关神经退行性疾病的基因治疗策略
发布时间:2026-01-07发布单位:医学部/党委医学工作部
我校粤港澳中枢神经再生研究院闫森团队与南京大学张辰宇/陈熹团队合作在国际权威学术期刊Brain在线发表研究论文“In vivoself-assembled siRNAs ameliorate neurological pathology in TDP-43-associated neurodegenerative disease”。该研究开发了一种新型的治疗TDP-43相关神经退行性疾病的基因治疗策略。这一策略克服了传统siRNA递送方法的局限性,为治疗包括ALS和FTD在内的TDP-43相关神经退行性疾病提供了一个更简便、更安全、更高效的治疗策略。

研究团队创新性地基于合成生物学原理设计了一个靶向TDP-43的体内自组装siRNAs的合成构建体(质粒DNA形式),包含了三个核心功能模块:CMV高效启动子、TDP-43 siRNAs表达骨架以及靶向神经元的RVG-Lamp2a融合蛋白标签。靶向TDP-43的体内自组装siRNAs通过静脉注射进入机体后会被肝脏摄取吸收,其后肝脏细胞会表达体内自组装siRNAs各个功能模块,表达合成pre-miRNA经过内源性miRNA加工机制形成成熟的TDP-43 siRNAs,并且这些TDP-43 siRNAs会自发组装到RVG肽修饰的sEVs中。这些sEVs能够携带TDP-43 siRNAs会进入血液循环,最终RVG靶向标签的作用下通过血脑屏障高效地递送到神经中枢系统,靶向TDP-43 mRNA从而降低TDP-43的表达水平。

图1 靶向TDP-43的体内自组装siRNAs的设计和原理
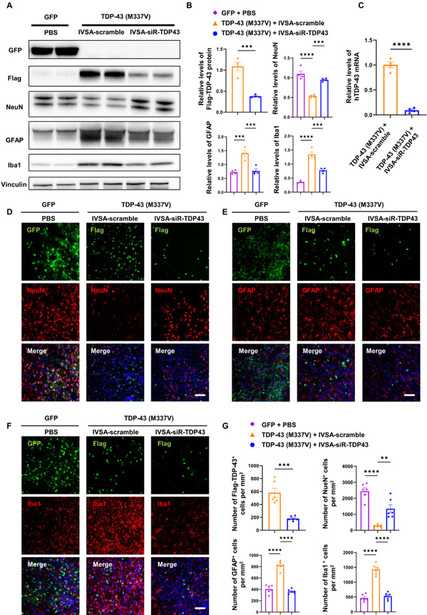
为了评估体内自组装siRNAs在减轻TDP-43相关病理方面的治疗效果,研究团队通过立体定向注射突变TDP-43 (M337V)病毒进入纹状体构建了TDP-43疾病小鼠模型。然后每周两次给药体内自组装siRNAs,共计四周。结果发现靶向TDP-43的体内自组装siRNAs给药治疗后,TDP-43模型小鼠的运动功能障碍得到有效改善,外源性TDP-43表达水平降低,神经元丢失和胶质细胞增生有所减少。因此,这些结果显示出了靶向TDP-43的体内自组装siRNAs具有治疗TDP-43相关神经退行性疾病的治疗潜力。

图2 静脉注射体内自组装siRNAs改善了TDP-43模型小鼠的运动功能障碍

图3 静脉注射体内自组装siRNAs改善了TDP-43模型小鼠的神经病理
基于上述研究,研究团队进一步开发了一种长效的体内自组装siRNAs递送策略。AAV8高效靶向肝细胞的能力,将其与靶向TDP-43的体内自组装siRNAs相结合,使其在肝脏中长效和稳定表达,从而实现只需单次静脉注射给药即可实现长期和持续的治疗效果。这种给药策略减少了给药次数,治疗效果良好,且临床适用性好。因此基于AAV8的体内自组装siRNAs为TDP-43相关神经退行性疾病的长期治疗提供了具有良好应用前景的给药策略。

图4 单次静脉注射基于AAV8的体内自组装siRNAs有效改善TDP-43模型小鼠的运动功能障碍
我校闫森研究员以及南京大学陈熹教授和张辰宇教授为本论文的通讯作者。本论文共同第一作者为我校博士研究生吴健豪和南京大学博士研究生郭经纬。该研究得到国家重点研发计划、国家自然科学基金委、广州市脑科学重点研究计划、暨南大学、广东省科技厅,广州市科技局,广东省非人灵长类动物模型研究重点实验室、暨南大学李晓江老师、李世华老师的支持。
